中咨視界
姜富華 胡曉偉 劉海若 等 | 工程咨詢新質生產力培育和發展的挑戰及建議
| |||||
| |||||
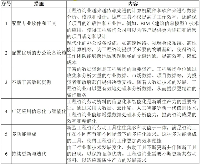
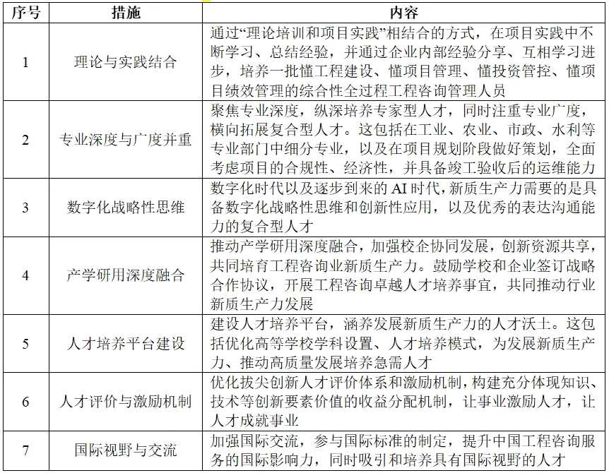
工程咨詢新質生產力培育和發展的 挑戰及建議 中咨公司2024年青馬研習第七小組 姜富華 胡曉偉 劉海若 等 編者按:高質量發展是新時代的硬道理,需要新的生產力理論來指導。2024年1月,習近平總書記在主持中共中央政治局第十一次集體學習時強調,“發展新質生產力是推動高質量發展的內在要求和重要著力點”。工程咨詢業屬生產性服務業,黨的二十屆三中全會的《決定》,作出了“聚焦重點環節分領域推進生產性服務業高質量發展”的戰略部署,為加快推動工程咨詢業高質量發展,明確了戰略方向,提供了根本遵循。新質生產力賦能工程咨詢,加快工程咨詢業高質量發展,不僅可以為現代化產業體系建設和企業發展提供更高效的智力支撐和決策參考,也有利于推動國家重大戰略、重大規劃、重大政策、重大工程落地實施,助力國家經濟發展和強國建設。 一、工程咨詢新質生產力內涵和特點 (一)工程咨詢新質生產力的內涵 以習近平同志為核心的黨中央準確把握歷史發展大勢和我國實際國情,作出了發展新質生產力的重大論斷和戰略部署,為我們在新時代新征程上進一步解放和發展生產力、推進和拓展中國式現代化提供了根本遵循和行動指南。新質生產力代表先進生產力的演進方向,是由技術革命性突破、生產要素創新性配置、產業深度轉型升級而催生的先進生產力質態。 圖1 新質生產力圖解 工程咨詢業是國民經濟的重要產業領域,在國家經濟社會發展中具有一定的戰略地位。多年來,在服務國家戰略需求、助力基礎設施建設、促進產業優化升級、推動經濟社會發展、提升國際競爭力等方面做出了重要貢獻。進一步提升工程咨詢創造智慧成果和高質量咨詢產品的能力,必須加強其自身的能力建設。新質生產力作為創新起主導作用的先進生產力,正在深刻改變生產方式和經濟增長模式。工程咨詢新質生產力本質是科技創新交叉融合突破所產生的根本性成果,其核心是通過創新引領,轉變發展理念,擺脫傳統發展路徑,探索符合新發展理念,促進工程咨詢業高質量可持續發展的新路徑。 (二)工程咨詢新質生產力特點 工程咨詢新質生產力與傳統生產力相比,其發展動力、發展形態和發展理念上有著本質的區別。新質生產力代表了最新的科技成果應用,技術更新迭代速度快,創新能力強,能夠快速適應市場變化,推出符合時代需求的高質量產品。具有高科技、高效能和高質量等特征。 1.高科技 新質生產力的形成過程實質上是科技創新成果向現實生產力轉化的過程,同時也是創造新產品、催生新產業、產生新價值的過程;新質生產力擺脫了要素驅動的數量型增長模式,知識技術密集、科技含量及其附加值高是其核心特征。工程咨詢作為知識密集型、附加值高產業,其新質生產力的培育和發展需始終強調高科技在發展中的引領地位,緊緊抓住科技創新的“牛鼻子”“衣領子”,充分發揮科技創新的增量器作用,加快關鍵核心技術和顛覆性技術有效供給,以科技創新成果助推產業發展升級,以新型生產方式促進新質生產力發展,實現工程咨詢業高質量發展。 2.高效能 全要素生產率的高效能、大幅度提升是新質生產力的核心標志;新質生產力在系列新技術突破和變革中,引領現有生產工具、生產方式、產業組織、產業形態變革調整,從而進一步激活勞動、資本、土地、科技、金融、人才、管理、信息、數據等生產要素活力,推動系列生產要素自由便捷流動、交叉組合、協作開發、融合裂變、持續優化,引起生產函數和生產關系的深刻變革,實現傳統產業升級轉型,探索生產要素投入少、資源配置效率高、環境資源成本低、經濟社會效益好的高效能發展路徑。工程咨詢新質生產力的發展意味著工程咨詢業生產效能的大幅提升、資源利用效率的大幅提高,由新技術、新產業激活已有技術與產業,促進工程咨詢業高端化和智能化。 3.高質量 高質量是社會各行業發展的核心主題,而新質生產力是社會各行業高質量發展的強大引擎,為社會各行業高質量發展提供強勁推動力和支撐力;實踐證明,過去依靠資源投入、圍繞“量的增長”為主的產業體系發展模式,已經難以為高質量發展提供新的增長動力;強調“質的提升”的新質生產力能夠實現新供給與新需求的高水平動態平衡,是一種更加注重科技創新、模式培育、場景拓展、產業協調、數字賦能、生態保護的生產力。依靠新質生產力來加快實現工程咨詢業結構調整和發展方式轉變,基于新質生產力形成新供給,提供更多高品質、高性能、更可靠、更安全、更環保的產品與服務,更好滿足有效需求,增強工程咨詢業發展的可持續性,進而形成推動高質量發展的現實解決方案。 二、工程咨詢新質生產力培育和發展面臨的挑戰 工程咨詢業是典型的知識密集型、輕資產和高附加值產業,其行業“質”的提升仍需新質生產力的助推,然而工程咨詢新質生產力的培育和發展不僅需要諸多創新科學技術、高端人才、龐大市場的支撐,更需要面臨當前以傳統模式為主的咨詢市場所帶來的挑戰。 (一)技術創新難度大及應用要求高 隨著科學技術的迅猛發展,技術更新換代的速度不斷加快,帶來了前所未有的機遇和挑戰。然而,伴隨著這種速度的加快,技術創新和研發的難度也在顯著增加。創新的門檻越來越高,不僅需要投入巨大的研究經費,還要面對越來越復雜的技術難題。隨著科技向更高層次的深度和廣度發展,原有的研究方法和技術手段逐漸顯得力不從心,這對研發團隊提出了更高的要求;技術創新不僅僅是技術問題,還涉及到人才、資金、政策等多方面的因素,這些復雜的因素相互交織,使得技術創新的路徑更加曲折。另外,隨著工程咨詢業引入大數據、人工智能、無人機等新興技術,其新技術的應用往往涉及復雜的系統架構和專業的儲備要求,并且需要專業化的技術團隊和穩固的數字基礎設施,這對大多數以傳統模式為主的咨詢企業,特別是中小型咨詢企業來說,其新技術的創新和應用將面臨專業技術要求高、硬件基礎設施、資金保障度高的困境。 (二)市場變化及競爭壓力大 目前,中國工程咨詢企業兩萬余家,企業的競爭不僅在于自身技術實力、服務質量、品牌影響力等核心實力方面的建設,更在于其外部市場、行業對手及客戶需求等方面要求的提高,主要表現為: 一是隨著咨詢服務新興市場的崛起和傳統成熟市場的轉型,工程咨詢服務的需求呈現出多樣化、復雜化的趨勢,這就要求咨詢機構提供更加綜合、創新的解決方案。二是隨著全球化進程的加快,國際工程咨詢企業紛紛進入中國市場,這些企業在資金、技術、品牌等方面具有明顯優勢,對本土咨詢機構構成了較大的競爭壓力;同時本土咨詢機構大多數企業規模較小,業務范圍局限于特定行業或區域,導致市場競爭壓力進一步增大,如何在激烈的市場競爭中保持優勢成為各咨詢機構亟需解決的問題。三是客戶對咨詢服務的要求也越來越高,不僅關注項目的經濟效益,還關注其社會效益和環境影響,對咨詢機構的綜合能力提出了更高的要求。面對這些挑戰,工程咨詢機構需要不斷創新服務模式,提升專業能力,加強國際合作,以適應市場的快速變化并保持競爭力。 (三)人才資源短缺問題 專業技術人才是工程咨詢企業發展的核心資產,是新質生產力培育和發展的關鍵要素。首先,我國工程咨詢從業基數雖大,但在高端人才,特別是關鍵技術領域的頂尖人才培養和引進方面,面臨著嚴峻的挑戰;其次,高端人才的短缺,限制了我國在工程咨詢領域的競爭力和創新能力的提升,在工程咨詢競爭加劇的背景下,如何在競爭中吸引和保留優秀人才,成為了一個亟待解決的問題;再次,我國工程咨詢人才的培養體系與市場需求之間存在一定的脫節,特別是在工程咨詢實踐方面,理論與實踐、基礎研究與應用研究之間的銜接需要進一步加強;同時,隨著科技的快速發展,新技術不斷涌現,傳統的工程咨詢人才教育模式和內容難以滿足新時代工程咨詢人才的需求,如何快速適應和更新工程咨詢人才培養模式,也是當前面臨的一個挑戰。面對這些挑戰,工程咨詢業要優化人才培養模式,增強人才教育的前瞻性和適應性,為工程咨詢新質生產力的發展提供堅實的人才支撐。 (四)數據存儲和傳輸的安全問題 數據安全是保障數據要素資產有序開發利用,促進數字經濟健康發展的關鍵。習近平總書記強調,要加強關鍵信息基礎設施安全保護,強化國家關鍵數據資源保護能力,增強數據安全預警和溯源能力。在發展過程中,盡管數據的廣泛應用在發展新質生產力過程中發揮著重要作用,但信息技術的廣泛應用使得數據泄露、網絡攻擊等風險日益增加;企業、政府和個人在享受信息技術帶來的便利的同時,也面臨著數據被竊取、篡改或濫用的風險;其次,人工智能和大數據技術的普及,使得數據收集、分析和利用更加便捷,但也增加了個人隱私泄露的風險。此外,隨著物聯網、云計算等技術的快速發展,信息安全的邊界也在不斷擴展,使得防護難度進一步加大,因此,發展新質生產力的同時也要重視據存儲和傳輸的安全性。 三、培育發展工程咨詢新質生產力的保障要素 勞動者、勞動資料、勞動對象是馬克思政治經濟學的三大生產要素,新質生產力理論賦予生產要素全新的內涵。習近平總書記指出,新質生產力以勞動者、勞動資料、勞動對象及其優化組合的躍升為基本內涵,以全要素生產率大幅提升為核心標志。實現各生產要素優化組合的躍升,關鍵在于建立適應新質生產力要求的新型生產關系,調整優化上層建筑,通過體制機制的深化改革,發揮科技創新的引領作用,實現技術革命性突破、生產要素創新性配置、產業深度轉型升級,并最終體現為實現全要素生產率的大幅提升??朔こ套稍冾I域新質生產力發展過程中的挑戰,仍需以勞動者、勞動對象和勞動資料等基本要素為基礎,構建適應新質生產力要求的新型生產關系,以實現生產方式的變革,促進各生產要素的優化組合,培育新模式,激發新動能,形成新質態,實現工程咨詢創新發展的新突破。 (一)采用先進咨詢工具和手段 工程咨詢領域的勞動資料涵蓋了專業軟件與工具、辦公設備設施以及豐富的數據資源等關鍵要素;高技術水準的勞動資料是推動新質生產力發展的重要支撐和物質基礎,其特征如下: 首先,高技術水準的勞動資料實現了高度的信息化與智能化,廣泛融入了大數據、云計算、人工智能等前沿信息技術,極大地提升了數據處理與分析的效率與精確度,可進一步提升咨詢成果的產出質量。 其次,高技術水準的新型勞動資料具備多功能集成的特性,可滿足不同階段與場景下的多樣化的咨詢需求。例如,某些工程咨詢軟件集項目進度管理、成本控制、風險評估與決策支持等功能一體,可為工程咨詢服務提供全方位的支持。 再之,高技術水準的新型勞動資料支持遠程協作與實時交互,使得咨詢團隊能夠跨越地域限制,實現無縫溝通與協作,不僅可提高咨詢工作效率,還可有效降低工作成本。 最后,隨著行業與技術的快速發展,高技術水準的勞動資料通過持續更新與迭代,以適應不斷變化的市場需求與發展趨勢,確保咨詢機構能夠保持競爭優勢。 因此,隨著新質生產力的不斷進步,工程咨詢領域的勞動資料也需不斷升級與更新,以更加高效、便捷的服務手段和設施,為咨詢工作的順利開展奠定堅實基礎。 表1 工程咨詢工具和手段 (二)提高工程咨詢從業人員的專業技術水平 工程咨詢業根植于高端智力密集型技術,推動工程咨詢領域新質生產力的發展,需要大量較高科技文化素質、具備綜合運用各類前沿技術能力、熟練掌握各種新型生產工具的新型數智人才。要完善人才培養、引進、使用的工作機制。根據科技發展新趨勢,優化人才培養模式,加快形成與新質生產力發展需求相適應的人才結構,不斷提高新質生產力所需的專業技術人才培養質量。 因此,培育能夠熟練掌握現代先進技術與裝備、具備快速知識更新能力和善于處理復雜問題,適應新質生產力發展的工程咨詢新型勞動者,能夠有效促進工程咨詢新質生產力的培育和發展。 表2 工程咨詢新型人才培養措施 (三)擴展專業咨詢服務范圍 工程咨詢的服務對象聚焦于經濟社會發展、境內外投資建設項目決策與實施活動中所涉及的項目或任務,其核心服務對象涵蓋投資生產者及政府部門。隨著新質生產力的蓬勃發展,工程咨詢的服務對象在范圍與形態上正經歷著科技進步與市場變遷所帶來的動態演變: 從宏觀視角來看,工程咨詢服務對象的廣度與多樣性得到了顯著拓展。行業范疇已不再局限于傳統的投資領域,而是向新興領域不斷延伸,價值創造的效應也隨之日益擴大。 在中觀層面,工程咨詢的業務類型與業務環節同樣迎來了新的拓展。全過程工程咨詢、數字咨詢等新興業務模式不斷涌現,專業、個性化及定制化服務的需求持續攀升;與此同時,工程咨詢與財務咨詢、法律咨詢等領域的界限日益模糊,跨界融合成為新的發展趨勢。 在微觀層面,數據、信息等新型生產要素已成為不可或缺的服務對象,極大地豐富了咨詢服務的對象與范圍。 綜上所述,工程咨詢業正通過不斷適應與引領市場變化,拓展勞動對象的范圍與形態,以更加專業、高效的服務滿足市場需求,從而推動行業的持續繁榮與進步。 表3 工程咨詢業務范圍 (四)改革管理體制機制 黨的二十屆三中全會明確提出了一項具有創新意義的方針政策——“健全因地制宜發展新質生產力的體制機制”,旨在持續賦能國家新質生產力的蓬勃成長,也為工程咨詢新質生產力發展相關體制機制的改革指明了方向。 國家層面,通過強化政策導向與支持,構建法律保障網、提供政策紅利與穩定預期,為關鍵技術攻關與科技成果的高效轉化培育肥沃的創新土壤;營造開放包容的創新氛圍,激勵創新潛能的充分釋放。 行業維度,致力于構建與新質生產力相契合的行業標準與規范體系,推動信息與技術的無障礙共享,深化與國際同行的對話與合作,不斷優化服務生態,引領行業健康有序發展,努力開創資源互補、利益共享的發展新局面。 企業層面,加速推進管理創新,優化內部管理機制,建立健全風險防控體系,為激發企業創新潛能、實現資源的優化配置奠定堅實基礎。 通過國家、行業、企業三方面的改革創新,加快構建與新質生產力相匹配的新型生產關系,共同塑造有利于新質生產力發展的制度環境與創新生態,為工程咨詢業的持續繁榮與高質量發展提供強勁動力和良好保障。 表4 工程咨詢管理體制機制改革措施 四、培育和發展工程咨詢新質生產力的建議 發展新質生產力是推動工程咨詢業高質量發展的內在要求和重要著力點,以習近平總書記關于發展新質生產力系列重要論述為指導,深刻把握新質生產力的內涵概念和思想精髓,加快發展新質生產力創新理論指導工程咨詢實踐,擴大推進科技創新成果應用,加快推動發展方式綠色轉型,加大高質量發展急需人才培養,深化工程咨詢管理體制機制改革,扎實推進高質量發展。關于工程咨詢新質生產力的培育和發展建議如下: 一是加強理論方法研究和創新。推進學科交叉融合應用,不斷優化工程咨詢理論方法體系;充分發揮工程咨詢智庫和平臺作用,突出學科領域特色和組織優勢,堅持應用導向,強化跨領域交流,探索理論方法創新;倡導產學研深度合作,鼓勵咨詢企業聯合攻關,搭建資源共享和合作平臺,加強協同創新,推進研究成果向實踐轉化,盡快形成具有中國特色的咨詢理論體系。 二是加快構建高質量發展指標體系。對照建設現代化經濟體系的要求,以新發展理念為指導加快建立適應高質量發展要求的工程咨詢業統計體系。行業協會要建立行業統計制度,建立高質量發展評價體系,對工程咨詢業高質量發展情況進行評估推動,評估結果納入行業主管部門、協會組織、地方政府政績考核體系和國有企業業績考核體系,增強評價制度的實施效力。 三是大力實施工程咨詢業務創新發展。加速培育數據要素市場,充分利用5G、人工智能、大數據、云計算、區塊鏈等新一代信息技術手段,加快推進工程咨詢業數字化轉型發展,培育咨詢服務的新產品、新業態、新模式,推動傳統咨詢服務高端化、智能化、綠色化。打造新興產業鏈,鼓勵開發全過程工程咨詢業務系統,加速咨詢服務變革進程。實現產業鏈創新鏈融合發展,圍繞產業鏈部署創新鏈、圍繞創新鏈布局產業鏈,不斷提升工程咨詢業創新能力,壯大發展新動能。創新工程咨詢產業合作模式,加強與金融、財務、法律等方面專業機構協同作用,引導資本市場服務實體經濟,深入推進政府和社會資本合作(PPP)基礎設施領域不動產投資信托基金(REITs)、項目收益專項債等金融咨詢業務,推動工程咨詢業務向專業化和價值鏈高端延伸促進工程咨詢業高質量發展。 四是提升行業國際化水平,積極參與國際標準制定。積極爭取政府部門支持,創造更好參與國際競爭的條件和環境。抓住“一帶一路”“國際產能合作”“對外援助”等重大機遇鼓勵國內外工程咨詢機構開展多層次、多方位合作,共同開發業務、開拓國際市場。重視標準頂層設計,制定咨詢標準國際化路線;拓展國內咨詢標準的國際化渠道,形成自主引領的國際咨詢標準體系。 五是加強人才隊伍建設。充分發揮人才第一資源作用注重從業人員業務能力、職業素養的綜合性培養。完善咨詢工程師(投資)職業資格考試、登記和繼續教育制度,實施知識更新工程、技能提升行動。加大對咨詢工程師(投資)的自律管理,嚴格落實法律責任,增強其執行法律法規、行業標準規范的自覺性。加大高端人才、國際化人才、創新型人才培養力度,推動形成高素質行業人才隊伍。 中咨公司2024年青馬研習第七小組 組員:胡曉偉、劉海若、王涉、劉誠琨、王焜、谷萌、胡金立 指導教師:姜富華 | |||||
相關鏈接
- 人民日報社民生周刊 | 保安全、...2024-11-18
- 郝大力 陳素蕓 白國慶 等 | ...2024-11-17
- 石緞花 田玉 劉怡可 | 基于生...2024-11-12
- 楊曦 等 | TOR模式驅動的首...2024-10-28
- 李欣玨 曹玫 | 五年規劃(計劃...2024-10-23





